您现在的位置: 首页 >> 答疑变更 >> 安徽公共资源交易集团项目管理有限公司 >> 货物
一、原公告主要信息
原项目名称: 合肥水务集团2025-2027年度不锈钢减压阀组采购项目
原项目编号: 2025BFFWZ01879
原公告日期: 2025年08月19日
二、公告内容(更正事项、内容及日期等)
合肥水务集团2025-2027年度不锈钢减压阀组采购项目-1、2标段招标文件补疑
项目编号:2025BFFWZ01879
投标人疑问回复
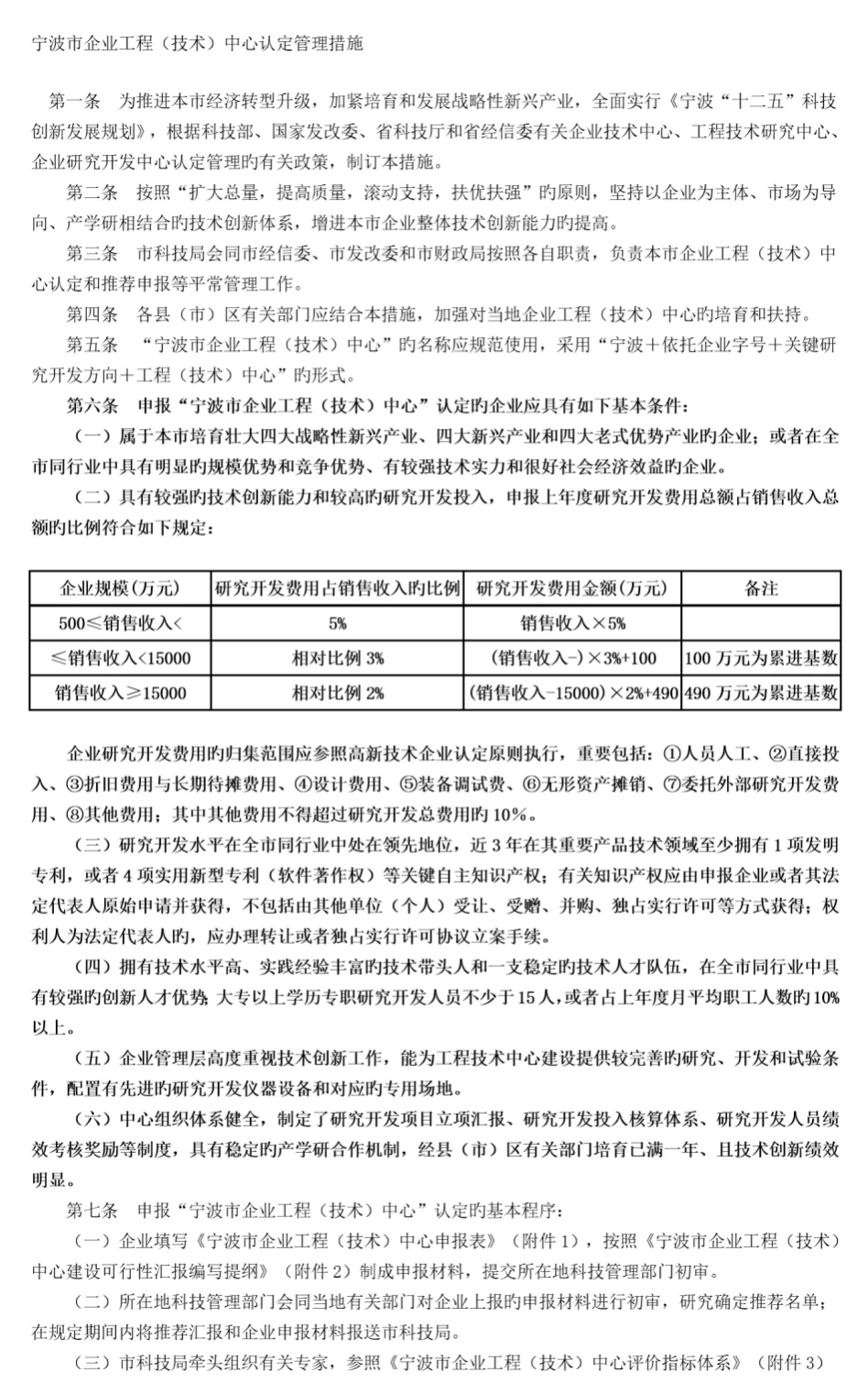
1.投标文件中商务文件评审标准中的投标人奖项荣誉第三条:投标人具有市级及以上政府行政部门认定的企业技术中心得2分。现因宁波市企业技术中心认证办理相关部门颁发的证书名称为XXX企业工程(技术)中心,网页查询为XXX工程(技术)中心,请给予认可,可在宁波市科技局官网上查询核实。附宁波市企业工程技术中心认定管理措施。
答:予以认可,须按招标文件要求提供相关材料。
此补疑视同招标文件的组成部分,与招标文件具有同等法律效力。
招标人名称:合肥水务集团有限公司
地址:合肥市屯溪路70号
联系人:俞工
联系方式:0551-64423680
招标代理:安徽公共资源交易集团项目管理有限公司
地址:合肥市滨湖新区南京路2588号六楼
联系人:张工
联系方式:0551-66223231
2025年09月04日
三、附件
答疑发布日期:2025年09月04日