您现在的位置: 首页 >> 答疑变更 >> 安徽公共资源交易集团项目管理有限公司 >> 货物

项目编号:

项目名称:

一、原公告主要信息

     原项目名称: 合肥市公共卫生管理中心机械停车位设备采购与安装工程

     原项目编号: 2021BFFAZ00208

     原公告日期: 2021年02月08日

二、公告内容(更正事项、内容及日期等)

    




 


合肥市公共卫生管理中心机械停车位设备采购与安装工程招标文件补疑1

2021BFFAZ00208

第一部分:投标人疑问答复内容

1、投标人须知前附表3.2.1增值税税金的计算方法为一般计税方法,机械车位为特种设备,特种设备税法规定为简易征收,我司发票为60%货物部分开具13%增值税专用发票,40%安装部分开具3%增值税专用发票,烦请贵司调整。

答:同意依照相关法律条款条文调整发票税费比例。

2、投标人须知前附表10.10.4要求采用自主技术创新和首创型产品的政策,因20186月合肥市两创产品已取消,且对外地企业也不公平,故建议取消此项。

答:不予修改,按招标文件执行。

3、投标人资格要求具有起重机械制造、安装、修理、改造许可证〔类型(类别)或子项目为:机械式停车设备〕现所有车库生产和制造公司均已换发新证为“特种设备生产许可证”,生产许可证代替制造和安装改造维修许可证。

答:投标人满足下列条件之一均予以认可

1具有《中华人民共和国特种设备安装改造维修许可证(起重机械)》,其中“类型”包含机械式停车设备

2具有《中华人民共和国特种设备生产许可证》,其中“许可子项目”包含机械式停车设备。

4、商务详细评审标准保险第二条要求所投设备购买产品责任保险单次赔偿限额≥5000万,常规保险单次单次赔偿限额为1000万,5000万偏向个别厂家,建议调整。

答:不予修改,按招标文件执行。

5、技术评分标准施工组织方案和项目调研打分重复,建议取消项目调研打分(5分)

答:不予修改,按招标文件执行。

6技术评分标投标人生产能力1.具备自动化烤漆生产线或自动化喷塑生产线,而招标文件供货要求中又要求钢结构采用喷漆;3.是否具有自动化机器人焊接生产线,因机械车位大多为小型钢构件,生产时多为小型材料,而自动焊接机器人多为生产大型钢构而定制,所以建议取消投标人生产能力123条。

答:不予修改,按招标文件执行。

7、招标文件要求总车位数为136个,烦请贵司确定升降横移多少车位,简易升降多少车位(多少组)。

答:合肥公共卫生管理中心设计机械车位136个,其中两层升降横移车位132个,两层简易升降车位4个,具体参数规格以清单为准,未尽事宜参考设计图纸。

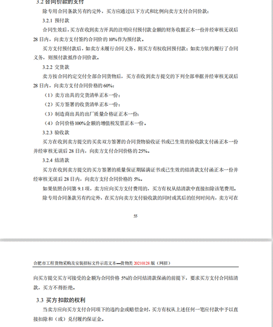
 8招标文件第二章 投标人须知 投标人须知前附表10.10.1付款方式(P15):

招标文件第四章 合同条款及格式 第一节 通用合同条款3.2合同价款的支付(P55):

 

 

 

 

 

 

 

 

 

答疑:

此二处对付款方式的描述不一致,请明示以哪个为准?

答:本项目付款方式以投标人须知前附表约定为准。

9、招标文件第三章 评标办法 商务及技术文件、报价文件详细评审标准2.2.31)保险(P44):

答疑:

本项目此次采购安装的机械车位数量较少,设置如上赔偿标准系数太高并无实际意义,反而会增加成本。另外,保险额度高也侧面反映出产品自身质量不过硬,否则,无需赔付,赔付额度再高也没实际意义。能否调整为保险:

在设备免费质保期内:

1、所投设备购买产品责任保险(保险类别:必须为智能立体停车设备),累计赔偿限额≥1 亿元,得 4分;5000 万元≤累计赔偿限额<1 亿元,得 2分;其余不得分。

2、所投设备购买产品责任保险(保险类别:必须为智能立体停车设备),单次赔偿限额≥1000 万,得 4 分;500 万≤单次赔偿限额<1000 万,得 2 分;其余不得分。

注:投标文件中须提供产品责任险扫描件作为评审依据。

请明示?

答:不予修改,按招标文件执行。

   

注:此补疑视同招标文件的组成部分,与招标文件具有同等法律效力。

                                               

 招标人名称:合肥市重点工程建设管理局

  地址:潜山路550

 联系人:刘工

   联系方式:0551-65991609

 

                       招标代理:安徽诚信项目管理有限公司

地 址:合肥市滨湖新区南京路2588号(徽州大道与南京路交口)六楼

联系人:张工

联系方式:0551-6622328766223831

 

2021225

 

 

 


 

 

三、附件

      答疑发布日期:2021年02月25日

附件:补疑1.pdf