您现在的位置: 首页 >> 答疑变更 >> 安徽公共资源交易集团项目管理有限公司 >> 工程
一、原公告主要信息
原项目名称: 宿松路南延(深圳路一严店道口)项目
原项目编号: 2024BFFGZ00950
原公告日期: 2024年05月09日
二、公告内容(更正事项、内容及日期等)
宿松路南延(深圳路—严店道口)项目1、2标段招标文件补疑3
项目编号:2024BFFGZ00950-1、-2
一、招标文件澄清
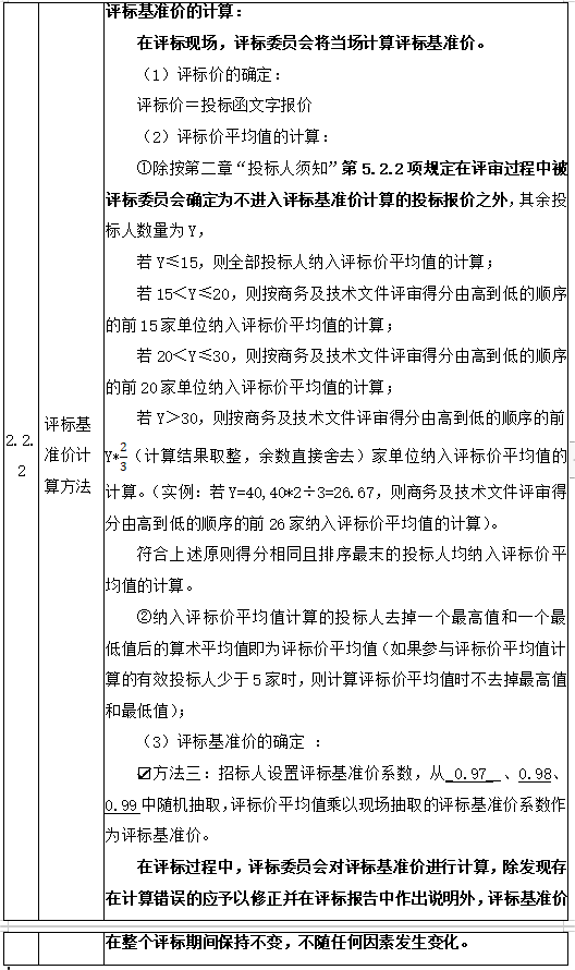
1.本项目招标文件第三章评标办法商务、技术、报价文件详细评审标准2.2.2评标基准价计算方法调整如下:
2.本项目招标公告——招标条件——1.6资金来源澄清为“财政拨款”。
3.本项目《工程量清单计量规则》详见本补疑附件,请投标人及时下载查看。
二、投标人疑问回复
1.招标文件制作软件中“投标人信誉情况表”是否按招标文件中投标文件格式的“(四)诚信投标承诺书”放在此处即可?
回复:诚信投标承诺书可以放在“投标人信誉情况表”端口。
2.招标文件制作软件中“项目经理(项目总工)近年完成的类似项目情况表”,在本次招标文件中并未要求项目经理和项目总工的有业绩要求,且招标文件中投标文件格式也未有此项内容,是否可以格式自拟并填写“本项目无项目经理与项目总工业绩要求,无需提供”即可?
回复:可以。
3.招标文件制作软件中“项目经理承诺”处,是否可以“项目经理承诺书”及“项目总工承诺书”都放在此处?
回复:“项目经理承诺书”及“项目总工承诺书”可以均上传至“项目经理承诺”端口。
4.本项目招标文件要求其他人员在中标后提供,投标时无需体现,是否投标文件格式中“(七)其他管理和技术人员汇总表”、“(八)其他管理和技术人员简历表”空表放上即可?
回复:可以。
5.本项目招标文件要求投标人主要机械设备和试验检测设备最低要求,在中标后提供,投标时无需体现,是否投标文件格式中“(九)拟投入本标段的主要施工机械表”、“(十)拟配备本标段的主要材料试验、测量、质检仪器设备表”空表放上即可?
回复:可以。
6.网站中提供的“宿松路南延施工图修编挂网版:第二标段.rar”经我方多次尝试下载后,解压显示文件已损坏,且缺序号09的第六册图纸资料,请予以补充完整。
回复:本次招标定稿图纸中不包含序号09的第六册图纸。
三、延期部分
1.原开标时间及投标截止时间为“2024年6月3日9:30”,现延期到“2024年6月4日9:30”;
2.招标文件获取截止时间延期到“2024年6月4日9:30”;
3.开标地点变更为:合肥市滨湖新区南京路2588号要素交易市场A区(徽州大道与南京路交口)2楼8号开标室。
4.投标人在投标时提供的电子保函、银行保函、担保机构担保等形式的投标保证金中,若涉及的开标时间为延期前的开标时间或者延期后的开标时间,并且电子保函、银行保函、担保机构担保等形式的投标保证金内容符合招标文件要求的,均予以认可。
注:此补疑视同招标文件的组成部分,与招标文件具有同等法律效力。
招标人:合肥市重点工程建设管理局
地 址:合肥市潜山路550号
邮 编:230000
联系人:夏工
电 话:0551—62659411
代理机构:安徽公共资源交易集团项目管理有限公司
地址:合肥市滨湖新区南京路2588号(徽州大道与南京路交口)六楼
联系人:张工
联系方式:0551-66223831、66223267
2024年5月20日
三、附件
答疑发布日期:2024年05月20日